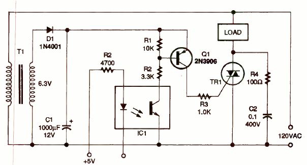
Este shield foi encontrado na revista Electronics Now de junho de 1995. O circuito usa um transformador de baixa potência e o triac deve ser dotado de dissipador de calor.

Este shield foi encontrado na revista Electronics Now de junho de 1995. O circuito usa um transformador de baixa potência e o triac deve ser dotado de dissipador de calor.
