Os amplificadores usados normalmente no interfaceamento de sensores de pressão semicondutores têm sido baseados em configurações clássicas de amplificadores para instrumentação. Essas configurações foram utilizadas pelo fato de serem muito bem conhecidas, além de usarem componentes padronizados operando de forma satisfatória. O artigo que preparamos é baseado no Application Note AN 1325 da Freescale (www.freescale.com) apresentando configurações mais avançadas que podem ser empregadas em projetos modernos.
Nota: O artigo é de 2006. Verifique a existência de componentes mais recentes para a aplicação
O projeto de um amplificador para interfaceamento de um sensor de pressão de tipo semicondutor deve levar em conta dois fatos: sua entrada deve se adaptar ao sinal fornecido pelo sensor, e a saída deve oscilar entre O e 5 V, faixa normalmente aceita pela entrada da maioria dos conversores ADC dos microprocessadores (ou microcontroladores) com que deve operar.
Ganhos de 100 a 250 são geralmente necessários, dependendo da tensão de polarização aplicada ao sensor e da máxima pressão que deve ser medida.
Também é preciso considerar que os sensores são do tipo diferencial e as entradas dos microprocessadores simples (single-end), devendo então ser feita a conversão.
Outro fato que deve ser ponderado é a conversão do 1/2 B+ da tensão em modo comum, que varia normalmente entre 0,3 e 1,0 V. Os projetos, em geral, visam 0,5 V no nível de pressão zero e ganho suficiente para produzir uma saída de 4,5 V a plena escala.
O offset de 0,5 V com pressão zero possibilita a operação dos amplificadores operacionais com fonte simples. Do outro lado, a plena escala de 4,5 V mantém a saída dentro da faixa de 5 V do ADC, levando em conta as eventuais tolerâncias dos componentes.
A faixa de 0,5 a 4,5 V é, então, apropriada para muitas outras aplicações como medidores de pressão do tipo bargraph e monitores de processos.
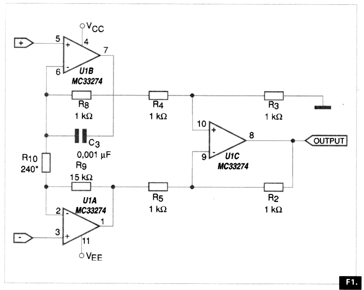
Na figura 1 mostramos um amplificador típico usado para essa finalidade. Esse circuito proporciona o ganho, deslocamento diferencial e conversão diferencial para fonte simples que são exigidos para o interfaceamento. Esse circuito, entretanto, opera com fonte simétrica.
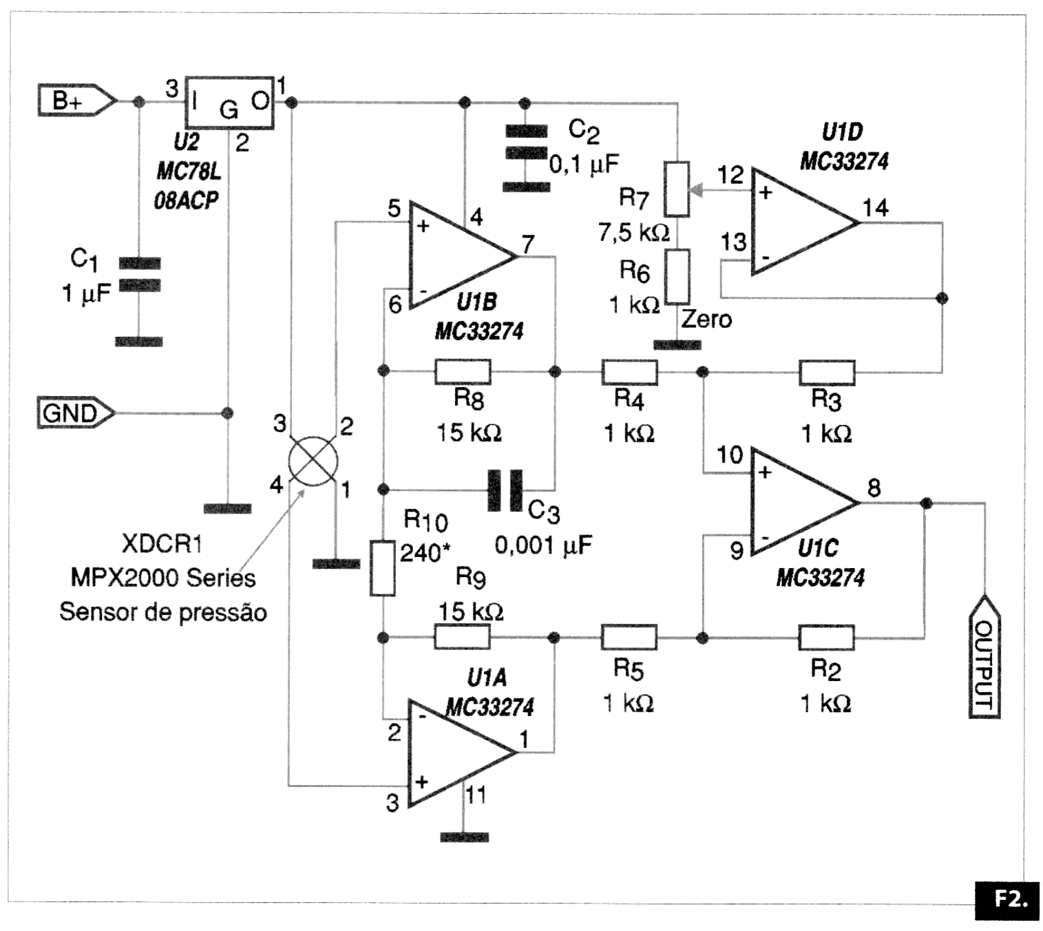
Para prover um offset DC, que não é fornecido pelo circuito anterior, temos o circuito da figura 2, em que temos uma pequena modificação.
Nesse circuito, R3 é conectado ao pino 14 de UID, o qual fornece uma tensão de offset bufferizada que é derivada de R6. Essa tensão estabelece uma saída DC para uma entrada diferencial zero.
Com R10 de 240 ohms, o ganho é fixado no valor nominal de 125, proporcionando uma abertura de 4,0 V de plena escala para 32 mV de entrada do sensor. Fixando-se a tensão de offset em 0,75 V, isso resulta numa saída de 0,75 V a 4,75 V, o que é compatível com as entradas A/D de microprocessadores.
Esse circuito opera razoavelmente bem, mas tem algumas limitações quando elaborado com componentes discretos. Primeiramente, ele tem um número relativamente grande de resistores que devem estar muito bem casados. Falhas nesse casamento degradam a rejeição em modo comum e a tolerância inicial com a tensão de offset na pressão zero.
Além disso, ele emprega dois amplificadores e um único elo de ganho, o que traz problemas de estabilidade. Outros problemas também podem ser citados devido a esse número elevado de componentes discretos.
Amplificador Específico para o Sensor
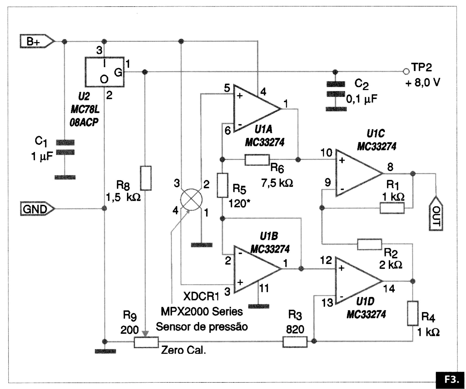
As limitações encontradas nas configurações clássicas sugerem que a utilização de configurações específicas sejam melhores. Uma dessas configurações é ilustrada na figura 3.
Ela usa um amplificador operacional quádruplo e diversos resistores para amplificar e fornecer o deslocamento de nível para o sinal de saída do sensor.
A maior parte da amplificação é feita por U1B, que é montado como um amplificador diferencial. Essa etapa é isolada da saída negativa do sensor por U1B. A finalidade de U1B é impedir a corrente de realimentação que flui através de R5 e R6 pelo sensor.
Na pressão zero, a tensão entre os pinos 2 e 4 do sensor é zero. Para entender como a mudança de nível ocorre, assuma que o cursor de R9 esteja aterrado. Com 4,0 V no pino 12, o pino 13 também estará com essa mesma tensão. Isso deixa 4,0 V através de R3+R9, que tem uma resistência total de 1 k ohms.
Como nenhuma corrente flui através de R4, isso também produz aproximadamente 4 V através de R4. Somando-se os 4,0 + 4,0 V temos 8,0 V no pino 14. Similarmente, 4,0 V no pino 10, implica em 4,0 V no pino 9 e a queda através de R2 é 8,0 V — 4,0 V = 4,0 V. Novamente, 4,0 V através de R2 implica numa queda igual em R1 e a tensão no pino 8, será 4,0 V — 4,0 V.
Na prática, a saída de U1C não vai totalmente à terra, e a tensão injetada por R8 no cursor de R9 é aproximadamente transladada para um offset DC.
O ganho é dado, aproximadamente, por R6/R5(R1/R2+1), que leva ao resultado final de 125. Cascateando os ganhos de U1A e U1C, usando equações comuns para amplificadores operacionais, pode-se obter o resultado exato.
Mini-Amp Para Sensor
Podemos melhorar ainda mais um amplificador para sensores desse tipo, empregando a configuração exibida na figura 4.
Esse circuito usa um amplificador operacional duplo para fazer a amplificação e o deslocamento dos níveis dos sinais do sensor. Analisemos seu funcionamento de uma forma simples.
Para isso, vamos inicialmente supor que a tensão de saída do divisor R3, R5 seja zero e assumir também que a impedância do divisor é somada a R6, dando algo como R6 = 12,4 k.
Se a tensão em modo comum nos pinos 2 e 4 do sensor é 4 V, então o pino 2 de U2A e pino 6 de U2B estarão também em 4,0 V. Isso coloca 4,0 V através de R6 produzindo uma corrente de 323 µA —100 ohms provoca uma queda de 32 mV através de R4 que soma aos 4,0 V do pino 2.
A tensão de saída no pino 1-U2A é, portanto, 4,032 V. Isso coloca 4,032 — 4,0 V através de R2 produzindo uma corrente de 43 µA. A mesma corrente fluindo através de R1 novamente produz uma queda de tensão de 4,0 V, que fixa a saída em zero.
Substituindo a saída por um valor diferente de zero, vemos que a tensão de saída para pressão zero, é igual à tensão de saída do divisor R3-R5. Para que essa tensão de saída DC seja independente da tensão em modo comum do sensor, é necessário satisfazer a condição de que R1/R2 = R6/R4, onde R6 inclui a impedância do divisor.
O ganho pode ser determinado assumindo-se uma saída diferencial para o sensor e realizando-se os mesmos cálculos. Para fazer isso, assuma 100 mV na saída diferencial, o que coloca o pino 2 do U2A em 3,95 V, e o pino 6 de U2B em 4,05 V. Então, 3,95 V é aplicado a R6 gerando 319 µA.
Essa corrente, fluindo através de R4, produz uma queda de tensão de 32,9 V, colocando o pino 1 de U2A em 3950 mV + 31,9 mV = 3982 mV.
Essa tensão sobre uma corrente de 91 µA, que flui através de R1. A tensão de saída é então 4,05 V + (91 µA sobre 93,1 kohms) = 12,5 V. Dividindo 12,5 V pela entrada de 100 mV, temos um ganho de 125, o que abre a escala até 4 V que é a saída do sensor. Fixando o divisor R3, R5 em 0,5 V, temos como resultado final uma faixa de saída de 0,5 a 4,5 V, que é semelhante aos circuitos anteriores.
Esse circuito realiza as mesmas funções dos outros dois anteriores, utilizando muito menos componentes e tendo menor custo. Na maioria dos casos, é a melhor escolha para um amplificador de interfaceamento para sensores desse tipo.
As diferenças de performance entre as três topologias que vimos são muito pequenas. A precisão é muito mais dependente da qualidade dos resistores e amplificadores montados do que do circuito escolhido.
Com a escolha de resistores de 1% em lugar de 5% pode-se obter ótima performance para as três topologias. Os circuitos foram sugeridos para serem usados com sensores MPX2000 da Freescale e o amplificador operacional MC33274.
Com eles, uma precisão de +/- 5% na conversão de pressão em tensão pode ser obtida na faixa de temperaturas de 0 a 50° C. Uma calibração por software poderá melhorar ainda mais esses números, eliminando a necessidade de um trimmer analógico.
Conclusão
Apesar de as configurações clássicas de amplificadores para instrumentação poderem ser utilizadas neste tipo de aplicação, elas não consistem na melhor escolha quando se deseja menor custo e melhor performance.
Os circuitos que mostramos são exemplos do que pode ser feito, chegando-se à configuração da figura 4, que é a melhor, quando se pretende obter o melhor desempenho com o menor custo.



















