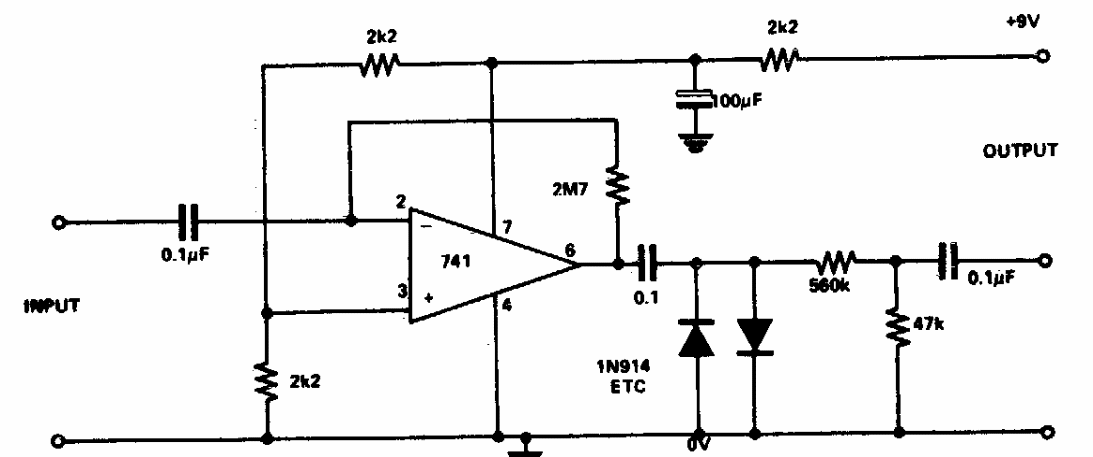
Encontrado numa documentação dos anos 90, este circuito usa um operacional comum em nossos dias. Os cabos de entrada e saída de sinal devem ser blindados. A alimentação é uma bateria de 9 V.
Encontrado numa documentação dos anos 90, este circuito usa um operacional comum em nossos dias. Os cabos de entrada e saída de sinal devem ser blindados. A alimentação é uma bateria de 9 V.