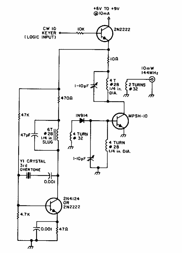
Encontrado numa revista 73 para radioamadores, este circuito opera na faixa de 144 MHz, em frequência que depende do cristal utilizado. A potência de saída está entre 5 e 10 mW.

Encontrado numa revista 73 para radioamadores, este circuito opera na faixa de 144 MHz, em frequência que depende do cristal utilizado. A potência de saída está entre 5 e 10 mW.
