Este artigo é parte do meu livro Robótica, Mecatrônica e Inteligência Artificial - Robotics, Mechatronics and Artificial Intelligence (esgotado) publicado nos Estados Unidos. Ele mostra como construir um sensor de baixa corrente com anti-repique.
Reed switches não podem ser usados para controlar grandes correntes. O circuito mostrado na Figura 1 é recomendado para sensores de baixa corrente, incluindo aqueles que usam chaves reed.
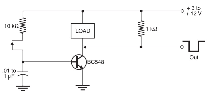
O resistor R pode assumir valores entre 1 e 10 k dependendo do transistor. Veja nesta seção para determinar quais blocos descritos podem ser adicionados a este bloco para controlar cargas de alta potência. O capacitor de condicionador de contato deve assumir valores entre 0,05 e 1 μF, dependendo da aplicação.
No mesmo bloco, vemos como a carga pode ser substituída por um resistor (1 kΩ) para produzir um sinal para um circuito externo. Se um BC548 for usado neste circuito, o resistor R deve ser um componente de 10 k and e C um capacitor de 0,047 μF. Alimentando o circuito com 5 a 12 V, o circuito pode ser usado para conduzir entradas TTL ou CMOS de sensores de contato mecânico. A saída deste circuito vai para o nível lógico baixo (0) quando o sensor está fechado.
Este circuito pode ser usado como shield de entrada para microcontroladores.
















