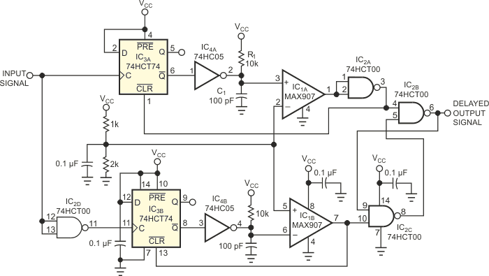
Este circuito de retardo TTL tem tempos longos de retardo que podem ser determinados por R1 e C1. A base está em TTL comuns e no MAX907 da Maxim.

 


| Clique na imagem para ampliar |

 

 

 

NO YOUTUBE


NOSSO PODCAST