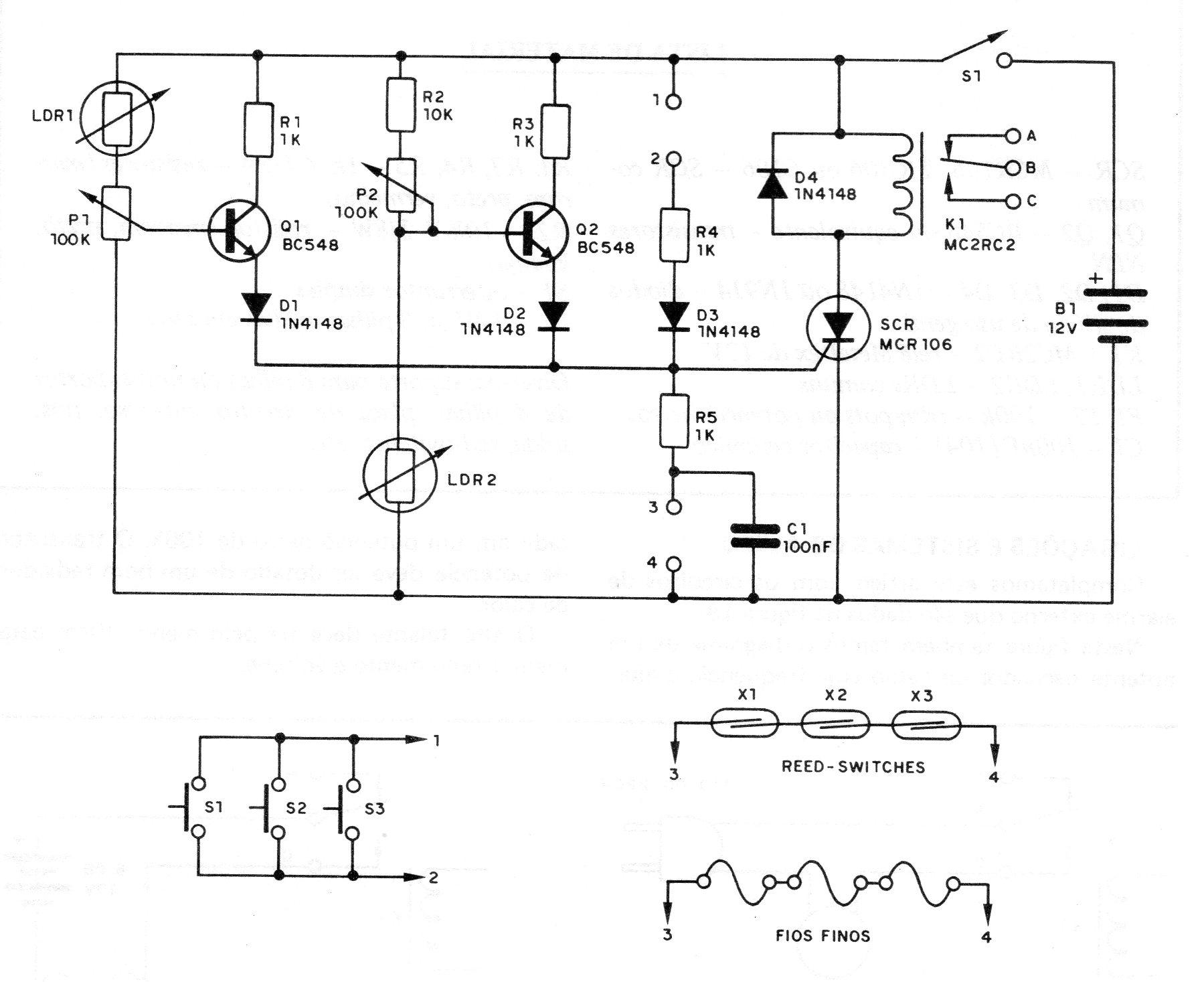
Este circuito reúne num sistema único diversos tipos de alarmes. Temos assim, os sensores por pressão, os sensores por interrupção ou reed-switches, os sensores de luz atuando de dois modos diferentes: pela interrupção da luz e pela incidência da luz.
Podemos então instalar sensores de interrupção (fios e reed-switches) em diversos pontos de uma casa, interruptores de pressão em outros e ainda localizar nas passagens ou locais mais visados os sensores de luz.
O sensor por interrupção de feixe protegerá um corredor ou passagem enquanto que o por incidência de luz será ativado se o intruso focalizar inadvertidamente nele uma lanterna.
O circuito completo é mostrada na figura 1.
Nos pontos 1 e 2 são ligados os interruptores de pressão ou reed-switches que serão acionados pelo fechamento.
Já nos pontos 3 e 4 serão ligados em série os sensores de interrupção que podem ser fios finos ou também reed-switches mas que serão ativados pelo afastamento do imã.
O circuito é alimentado por 8 pilhas médias ou grandes.
A placa de circuito impresso para esta versão mais completa é mostrada na figura 2.
Veja que, qualquer tipo de sensor sendo ativado, não adianta desligá-lo que o alarme não é desativado. Para desativar também é preciso desligar e ligar novamente S1.
Os potenciômetros P1 e P2 servem para controlar a sensibilidade, também podendo ser empregados trimpots. Estes se referem aos sensores de luz.
Lista de Material
SCR - MCR106, TIC106 ou C106 - SCR comum
Q1, Q2 - BC548 ou equivalente – transistores NPN
D1, D2, D3, D4 - 1N4148 ou 1N914 – diodos de silício de uso geral
K1 - relê de 12 V
LDR1, LDR2 - LDRs comuns
P1, P2 – 100 k - trimpots ou potenciômetros
C1 – 100 nF (104j - capacitor cerâmico
R1, R3, R4, R5 – 1 k X 1/8 W- resistores (marrom, preto, vermelho)
R2 – 10 k X 1/8 W - resistor (marrom, preto, laranja)
S1 - interruptor simples
B1 – 12 V ou 8 pilhas médias em série
Diversos: suporte para 8 pilhas ou dois suportes de 4 pilhas, placa de circuito impresso, fios, solda, reed-switches, etc.

















