O tema desta edição é o lançamento de foguetes, uma atividade educacional e esportiva em crescimento no mundo inteiro e em especial no Brasil, incentivada pela OBA (Olimpíada Brasileira de Astronomia e Astronáutica). Durante muito tempo temos publicados projetos que envolvem um tipo de recurso importante quando lançamos um foguete: o lançador eletrônico.
Nota: Artigo publicado na Revista Mecatrônica Jovem - Edição 21 - Aeroespacial
Percorrendo nossas antigas publicações e arquivos, encontramos muitos deles. Selecionamos os que julgamos ser os mais simples, acessíveis e importantes para quem quer ter uma base de lançamentos eletrônica, em alguns casos com direito a contagem regressiva e tudo mais.
LANÇADOR DE FOGUETES
Para os adeptos do lançamento de pequenos foguetes a disponibilidade de um sistema eletrônico com chave que impeça o disparo acidental ‚ um recurso muito importante. O sistema de lançamento eletrônico que descrevemos é simples de montar, mas eficiente na garantia de que o disparo ocorra somente no momento certo. Quando ligamos S1 o sistema de ignição, que consiste num fio de nicromo (pavio) no foguete não pode aquecer, senão quando um plugue de segurança com o interruptor de disparo for introduzido no jaque J1.
Desta forma, mesmo que algum “engraçadinho" feche S1, ou que ocorra seu acionamento acidental, sem a presença de P1 em J1 não é possível fazer o disparo. Na figura 1 temos o diagrama completo deste interessante sistema de segurança.
Na figura 2 temos a disposição dos componentes que devem ser fechados numa caixa de madeira ou plástico para o uso correto.
As pilhas devem ser grandes, dada a exigência de corrente do fio fino de nicromo, que normalmente é utilizado na ignição deste tipo de foguete. O relé ‚ de 6 V podendo ser usado equivalente. O jaque é do tipo para fone de ouvido ou ainda uma tomada comum caso em que P1 ser um plugue correspondente.
Para a ligação do fio longo ao pavio recomendamos o uso de par de terminais tipo antena/terra ou barra de parafusos. Na montagem, observe a polaridade do LED em relação às pilhas.
Para usar o aparelho
Mantenha o plugue com a chave de disparo no seu bolso e faça todos os preparativos para o disparo. No momento do disparo, desligue S1 (O LED apaga) e introduza o plugue em J1. Ligando S1 o LED acende e indica que o sistema está pronto para o lançamento: faça a contagem regressiva e no zero aperte S2 que é um interruptor de pressão.
O pavio pode ser obtido quebrando-se um resistor de fio de 10 W de qualquer valor entre 100 ohms e 500 ohms. O pedacinho de fio de nicromo será ligado a um fio comum de conexão que venha do disparador.
LISTA DE MATERIAL
B1 - 4 pilhas grandes
S1 - Interruptor simples
S2 - Interruptor de pressão NA (normalmente aberto)
K1 - Qualquer relé sensível de 6 V
LED1 - LED vermelho comum
R1 - 1 k ohms x 1/8 W - resistor - marrom, preto, vermelho
J1 - Jaque de fone
P1 - Plugue de fone
Diversos: Caixa para montagem, suporte de pilhas, terminais tipo antena/terra, fios, solda, resistor de fio para fazer o pavio (ver texto), etc.
Contagem Regressiva Para Lançamento de Foguetes
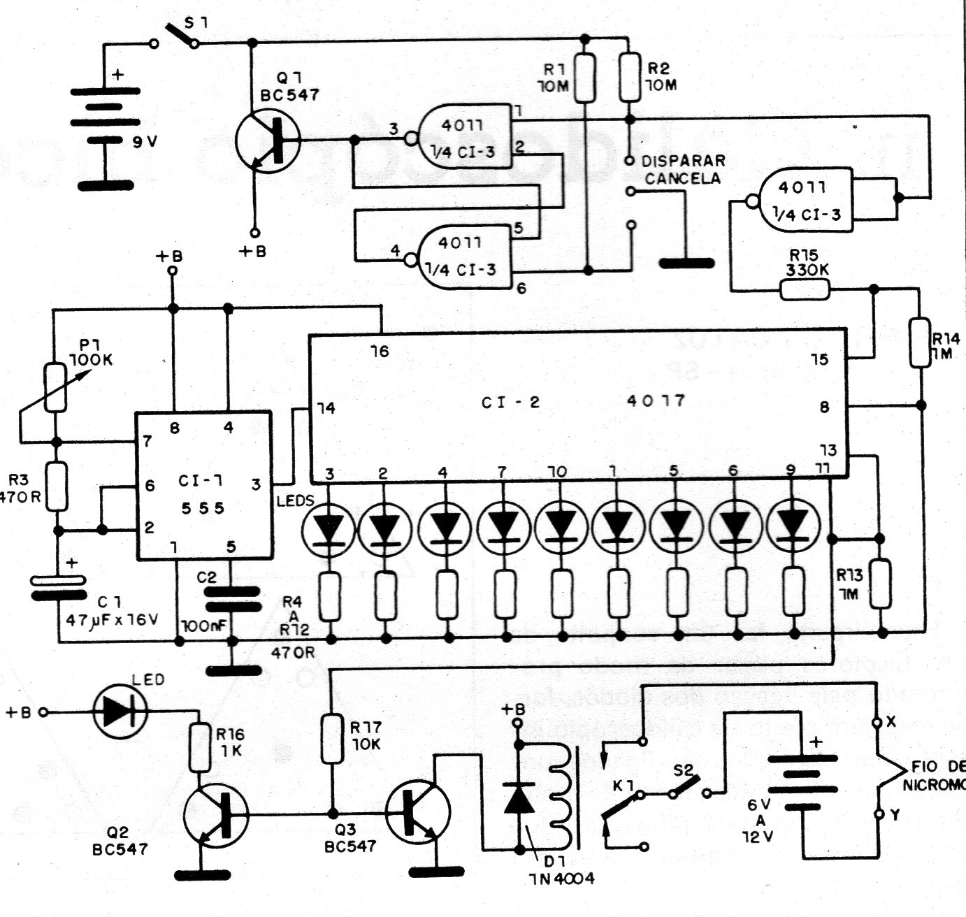
Este é um outro circuito interessante que pode ser elaborado para um lançador de foguetes. Baseado no contador CMOS 4017 ele faz a contagem regressiva disparando um MOSFET no final, o qual alimenta diretamente o resistor de ignição (Ignitor). O circuito é de uma antiga Poptronics e tem componentes comuns. O FET de potência pode ser d qualquer tipo. O circuito pode ser usado com outras finalidades e a alimentação de 5 a 12 V depende da ignição. Observe a existência de uma chave de segurança que, como no projeto anterior pode ser um plugue encaixado num jaque que, sem ele conectado não é possível haver o disparo, .mesmo que a contagem regressiva ocorra.
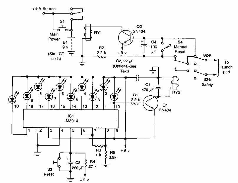
Lançador de foguete LM3914
Encontrado numa Radio Electronics este circuito aciona a ignição de um foguete depois de completada a contagem regressiva, mas tem algumas diferenças em relação ao circuito anterior. A contagem regressiva é monitorada pelo acendimento do tipo bargraph do LM3914. No final da contagem temos o acionamento de um relé. Isso permite que a alimentação do sistema possa ser com tensão diferente do circuito contador. Observe que existe um sistema de reset e que o tempo de contagem depende do valor do capacitor C3 que pode ser alterado. Na verdade, pode ficar entre 220 uF e 470 uF para uma contagem normal.
Disparador de Foguetes
Este circuito consiste num timer que aciona um relé no final de uma programação de tempo, e depois do acionamento sequência de LEDs indicadores. O relé é usado para controlar o sistema de ignição de um pequeno foguete. A contagem regressiva tem sua velocidade ajustada pelo potenciômetro P1. O sistema de ignição é um filamento de nicromo alimentado por pilhas grandes. O circuito utiliza um 555 para gerar os pulsos da contagem que são determinados por C1 e ajustado por P1. Assim, temos um controle adicional do tempo da contagem regressiva. Também temos um botão de cancelamento do lançamento, o que pode ser útil no caso de termos de interromper o lançamento. A contagem é do tipo sequencial com o circuito integrado CMOS 4017.
Como todas as montagens são relativamente simples, elas podem ser testadas e mesmo usadas com sua realização numa matriz de contatos.
Os componentes não são críticos, e em muitos casos podem ser utilizados equivalentes. Mesmo os valores de capacitores e resistores admitem variações para se testar o funcionamento. O resistor de ignição também pode ser obtido experimental. Quebrando um resistor de fio de potência de 5W ou 10W de valores entre 100 ohms e 1 k você poderá retirar o fio de nicromo de que ele é feito é utilizá-lo par fazer um dispositivo de ignição. Para isso, bastará quebrar o resistor.


Nota: lembramos que o combustível dos foguetes experimentais podem causar queimadoras e outros ferimentos devendo ser manuseados com cuidado.




















