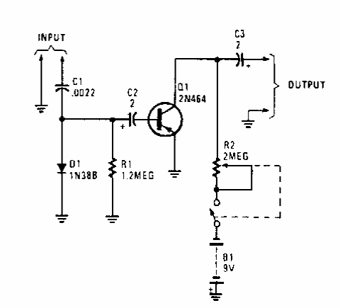
Este circuito detector de áudio pode ser usado para identificação de cabos. Encontramos numa Popular Electronics dos anos 90.

Este circuito detector de áudio pode ser usado para identificação de cabos. Encontramos numa Popular Electronics dos anos 90.
