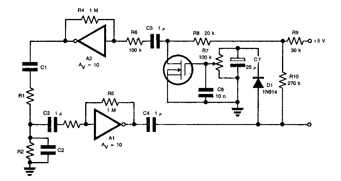
Este circuito foi encontrado numa Electronic Engineering dos anos 90. O sinal é senoidal com a frequência dada pelos componentes sem valor que formam a rede ressonante.
Este circuito foi encontrado numa Electronic Engineering dos anos 90. O sinal é senoidal com a frequência dada pelos componentes sem valor que formam a rede ressonante.