Motores de passo são parte integrante da maioria dos projetos mecatrônicos, que envolvem o controle preciso de movimentos. Um controlador que atenda às necessidades dos projetos mais avançados deve ser a preocupação de qualquer projetista e para isso existem excelentes soluções no mercado como a que apresentamos nesse artigo.
Vídeo explicativo - https://www.youtube.com/watch?v=f72j710BlWA
Com base em documentação da Mouser Electronics e do próprio fabricante que pode ser acessada no final do artigo trataremos do TMC5241, um controlador inteligente com características que trataremos de forma básica neste artigo. Se seu projeto embarcado envolve o uso de motores de passo, você não deve deixar de analisar este componente da Analog Devices Inc.
Os controladores e drivers de motor de passo integrados inteligentes TMC5241 da Analog Devices são circuitos integrados (CIs) de 65 V e 2 ARMS altamente integrados, projetados para posicionamento preciso e controle de movimento suave em aplicações embarcadas. O ADI TMC5241 combina um controlador de movimento de dois eixos com tecnologia avançada de driver de motor de passo, suportando até dois motores de passo com micropassos de até 256 passos por passo completo.

Os dispositivos contam com StealthChop2™ para operação ultrassilenciosa e SpreadCycle™ para torque e eficiência otimizados. O mecanismo de movimento integrado permite perfis de posicionamento sofisticados, incluindo movimentos lineares e com rampa, sem a necessidade de intervenção em tempo real do processador host.
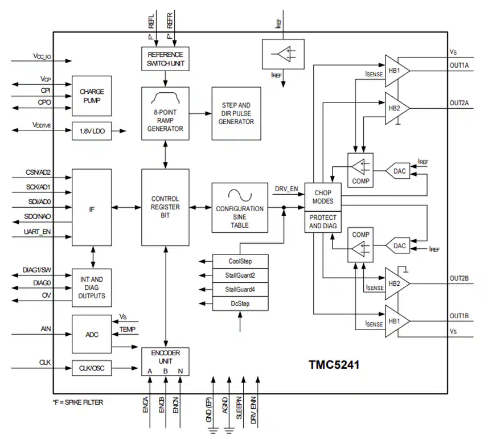
A comunicação é facilitada por meio de interfaces SPI e UART, e o TMC5241 oferece diagnósticos abrangentes, detecção de travamento via StallGuard2™ e otimização de energia através do CoolStep™. Com uma ampla faixa de tensão de alimentação e recursos robustos de proteção, esses circuitos integrados da ADI são ideais para aplicações como segurança, medicina e automação industrial, onde precisão, confiabilidade e baixo ruído são essenciais. Na figura 1 temos o seu diagrama de blocos.

Características:
• Faixa de tensão de 4,5 VCC a 65 VCC
• Baixa RON típica de 0,31 Ω (HS + LS) a +25 °C
• Classificações de corrente típicas por ponte H a +25 °C
- IRMS = 2 ARMS (pico senoidal de 2,8 A) em VS = 24 V
- IRMS = 1,7 ARMS (pico senoidal de 2,4 A) em VS = 48 V
• Detecção de corrente sem perdas totalmente integrada
• Controlador de movimento de 8 pontos para minimizar solavancos
• SPI e UART de fio único
• Interface de encoder e 2 entradas de chave de referência
• Alta resolução de 256 micropassos por passo completo
• Tabela de ondas flexível e deslocamento de fase para corresponder ao motor
• Operação silenciosa do motor com StealthChop2
• Chopper de controle de motor altamente dinâmico SpreadCycle
• Combinação sem solavancos de StealthChop2 e SpreadCycle
• Detecção de carga do motor sem sensor StallGuard2 e StallGuard4
• Controle de corrente CoolStep para até Economia de energia de até 75%
• Frenagem passiva e modo de roda livre
• Estimativa da temperatura da fase do motor
• Medição da temperatura do chip
• Entrada analógica de uso geral
• Proteção e diagnóstico completos
• Saída com proteção contra sobretensão
• Invólucro TQFN38 compacto de 5 mm x 7 mm com pad exposto
• Em conformidade com a RoHS
Aplicações
• Máquinas têxteis, de costura e tricô
• Automação de laboratório e fábrica
• Impressoras de crachás/identificação
• Manuseio de líquidos
• Equipamentos médicos
• Automação de escritório e manuseio de papel
• Ponto de venda (PDV)
• Cadeiras de massagem
• Caixas eletrônicos, recicladores/máquinas de cédulas e validadores de notas
• CFTV e segurança
• Controle de bombas e válvulas
• Posicionamento de helióstatos e antenas
• Iluminação cênica
Especificações
Fonte de alimentação
• Faixa de tensão de alimentação de 4,5 V a 65 V
- Consumo máximo de corrente em modo de repouso de 25 μA
- Consumo máximo de corrente quiescente de 6 mA
• Tensão típica de saída do regulador de 1,8 V
• Limite mínimo de corrente VDD de 20 mA
• Faixa de tensão de alimentação de E/S lógica de 2,2 V a 5,5 V
- Consumo máximo de corrente em modo de repouso de 10 μA
- Consumo máximo de corrente quiescente de 60 μA
E/S de nível lógico
• Faixa de resistência interna de pull-up/pull-down de 60 kΩ a 140 kΩ
• Corrente de fuga de entrada de ±1 μA
• Tensão mínima de saída lógica baixa de 0,4 V
• Corrente de fuga de saída lógica alta com dreno aberto de ±1 μA
• Nível de tensão mínimo de repouso alto de 0,9 V
• Nível de tensão máximo de repouso baixo de 0,6 V
• Resistência típica de entrada de pull-down de repouso de 1,5 MΩ
Saída
• Faixa de resistência de saída no lado baixo de 0,3 Ω a 0,75 Ω
• Resistência máxima de saída no lado alto de 0,3 Ω Lado
• Faixa de fuga de saída de ±10μA Taxa de variação típica de saída de 100V/μs a 800V/μs
Circuitos de proteção
• Faixa de limite de proteção contra sobrecorrente de 1,67A a 5,0A
• Faixa de tempo de bloqueio de proteção contra sobrecorrente de 0,9μs a 2,3μs
• Limite de UVLO em VS de 3,75V a 4,05V
• Histerese típica de limite de UVLO em VS de 0,12V
• Faixa de limite de UVLO em VCC_IO de 0,9V a 1,95V
• Histerese típica de UVLO em VCC_IO de 100mV
• Temperatura típica de limite de proteção térmica de +165°C
• Histerese típica de temperatura de proteção térmica de +20°C
Regulação de corrente
• Faixa de resistor do pino IREF de 12kΩ a 60kΩ
• Faixa de tensão de saída IREF de 0,882V a 0,918V
• Precisão de regulação de ±7%
• 0,7% típico Descompasso na regulação da corrente fase-a-fase
Tempo máximo de funcionamento
• Tempo de repouso (SLEEP) de 50 μs
• Tempo de ativação a partir do repouso (SLEEP) de 2,5 ms
• Tempo de ativação de 1,5 μs
• Tempo de desativação de 6 μs
Clock
• Faixa de frequência do clock interno de 11,9 MHz a 13,2 MHz
• Faixa de frequência do clock externo de 8 MHz a 20 MHz
• Faixa de ciclo de trabalho do clock externo de 40% a 60%
• Limite inferior de frequência mínimo para detecção do clock externo de 4 MHz
Mais informações no link abaixo.
Obtendo mais informações:
No link você pode obter mais informações sobre este produto e como obter através da Mouser Electronics, além de outras informações. I
https://br.mouser.com/new/analog-devices/adi-tmc5241-controller-driver-ic/?utm_source=newtoncbraga&utm_medium=video&utm_campaign=197698835&utm_content=&utm_id=9854180313















