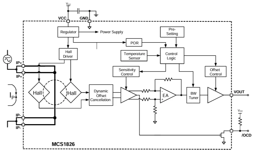
Os Sensores de Corrente MCS1826 para Sistemas de Potência Monolíticos (MPS) são CIs lineares de efeito Hall para detecção de corrente CA ou CC. Esses sensores de corrente são projetados para fornecer medições de corrente precisas e bidirecionais em um tamanho compacto. Os sensores de corrente MCS1826 integram Detecção Rápida de Sobrecorrente (OCD), o que simplifica o monitoramento do sistema em busca de eventos de OC. Esses sensores operam em uma faixa de tensão de alimentação única de 3 V a 5,5 V e em uma faixa de temperatura de armazenamento de -65 °C a 165 °C. Os sensores MCS1826 são oferecidos em um tamanho compacto e reduzem a área da placa, tornando-os adequados para aplicações com espaço limitado. Esses sensores estão disponíveis em um encapsulamento de 3 mm x 3 mm. Os sensores MCS1826 são ideais para controles de motores, controles de corrente de drivers de áudio, detecção e gerenciamento de carga, Fontes de Alimentação Chaveadas (SMPS) e proteção contra falhas de sobrecorrente.
















