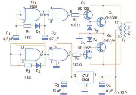
O circuito inversor apresentado na figura fornece uma tensão da ordem de 110 V com forma de onda retangular com leve distorção que, de certo modo, a aproxima de uma forma senoidal e frequência em torno de 60 Hz. A potência é da ordem de 20 W, dependendo do rendimento do transformador usado, o que torna o circuito interessante na alimentação de dispositivos que não sejam sensíveis à forma de onda de entrada, tais como barbeadores, lâmpadas incandescentes, etc. Os transistores de potência devem ser dotados de radiadores de calor. O transformador tem secundário de 12 V + 12 V com uma corrente de 3 A. Transformadores com correntes menores podem ser empregados, mas teremos uma potência menor de saída também. O circuito integrado TTL oscilador deve ser alimentado com 5 V, tensão esta que é fornecida por um regulador 7805. Como apenas um CI é alimentado, não será necessário usar dissipador no regulador. As trilhas percorridas pelas correntes mais intensas devem ser mais largas. Os transistores de potência 2N3055 devem ser montados em bons radiadores de calor, preferivelmente do lado externo da caixa que alojará o conjunto.
















