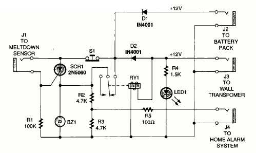
Este circuito que detecta quando a geladeira não está funcionando apropriadamente foi encontrado na revista Electronics Now de fevereiro de 1997.

Este circuito que detecta quando a geladeira não está funcionando apropriadamente foi encontrado na revista Electronics Now de fevereiro de 1997.
