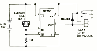
Encontramos este circuito na revista Electronics Now de maio de 1996. O relé deve ter tensão de acordo com a alimentação do circuito e corrente de disparo não maior que 50 mA.

Encontramos este circuito na revista Electronics Now de maio de 1996. O relé deve ter tensão de acordo com a alimentação do circuito e corrente de disparo não maior que 50 mA.
