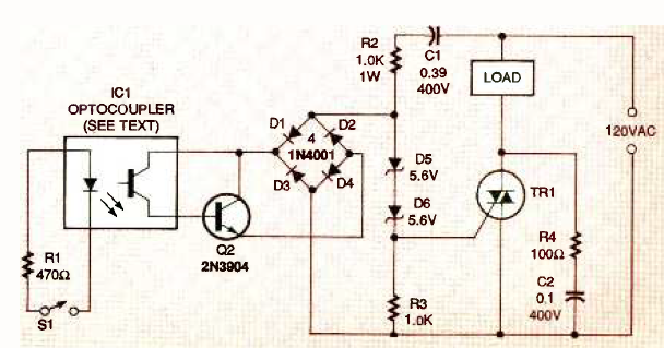
Este shield de alta potência é isolado do controle. O circuito foi encontrado na revista Electronics Now de junho de 1995. O Triac deve ser dotado de dissipador de calor.

Este shield de alta potência é isolado do controle. O circuito foi encontrado na revista Electronics Now de junho de 1995. O Triac deve ser dotado de dissipador de calor.
