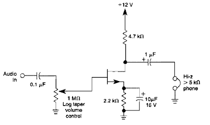
Este circuito para fones de ouvido de alta impedância foi encontrado numa William Sheets dos anos 90. A potência é baixa, mas a elevada impedância de entrada o torna útil para aplicações em rádios de galena.

Este circuito para fones de ouvido de alta impedância foi encontrado numa William Sheets dos anos 90. A potência é baixa, mas a elevada impedância de entrada o torna útil para aplicações em rádios de galena.
