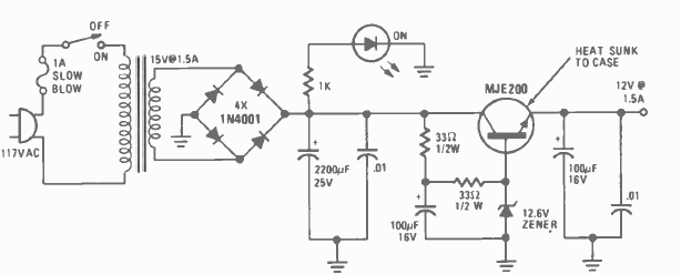
Esta fonte apareceu num artigo da revista Radio Electronics de setembro de 1977. Ela é indicada para alimentação de circuitos digitais. O transistor deve ser dotado de bom radiador de calor.

Esta fonte apareceu num artigo da revista Radio Electronics de setembro de 1977. Ela é indicada para alimentação de circuitos digitais. O transistor deve ser dotado de bom radiador de calor.
