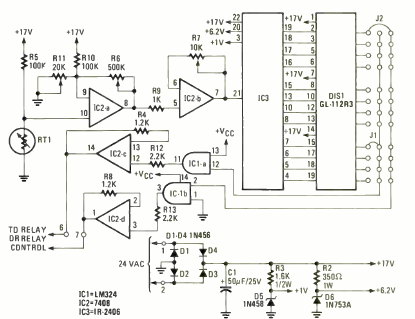
Este circuito foi encontrado na revista Radio Electronics de outubro de 1979. O circuito se baseia no módulo 7106, mas pode empregar outros equivalentes que tenham a entrada de tensão. A fonte de alimentação é incluída.

Este circuito foi encontrado na revista Radio Electronics de outubro de 1979. O circuito se baseia no módulo 7106, mas pode empregar outros equivalentes que tenham a entrada de tensão. A fonte de alimentação é incluída.
