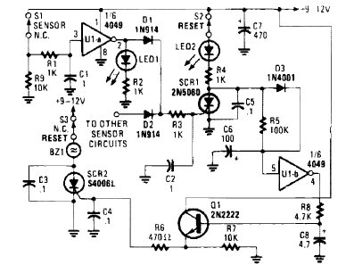
Este circuito que dispara um SCR foi encontrado no volume 5 da Enciclopédia de Circuitos Eletrônicos de 1995. O circuito faz uso de um amplificador operacional duplo equivalente ao 741.

Este circuito que dispara um SCR foi encontrado no volume 5 da Enciclopédia de Circuitos Eletrônicos de 1995. O circuito faz uso de um amplificador operacional duplo equivalente ao 741.
