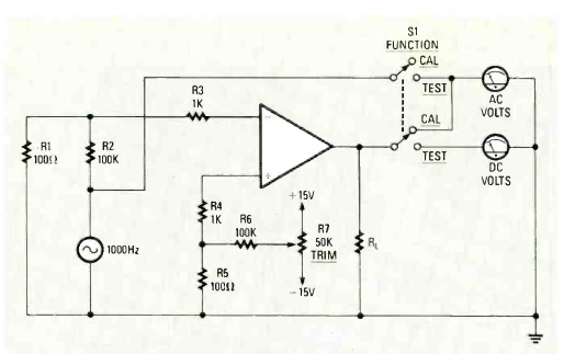
Este simples provador de amplificadores operacionais foi publicado na revista Radio Electronics de novembro de 1987. A alimentação deve ser de acordo com o operacional testado.

Este simples provador de amplificadores operacionais foi publicado na revista Radio Electronics de novembro de 1987. A alimentação deve ser de acordo com o operacional testado.
