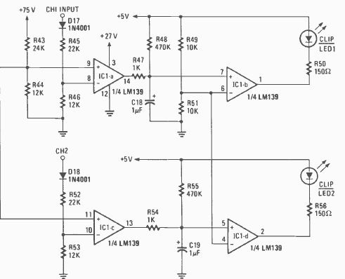
Publicado juntamente com um amplificador de potência na Radio Electronics de janeiro de 1985, este circuito indica sobre-excitação por um sinal forte que cause distorção.

Publicado juntamente com um amplificador de potência na Radio Electronics de janeiro de 1985, este circuito indica sobre-excitação por um sinal forte que cause distorção.
