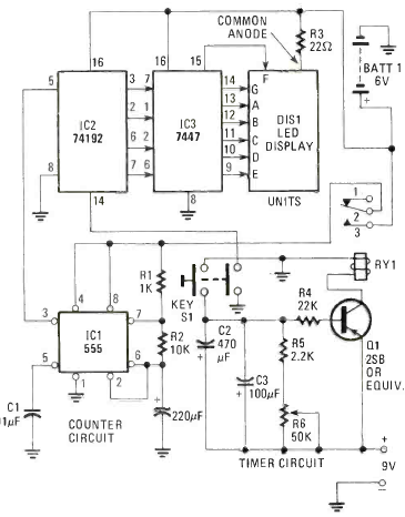
Este circuito com componentes comuns foi encontrado na Electronics Experimenter Special projects de 1983. O circuito tem um contador regressivo e aciona um relé.

Este circuito com componentes comuns foi encontrado na Electronics Experimenter Special projects de 1983. O circuito tem um contador regressivo e aciona um relé.
