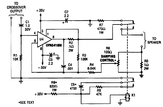
Encontrado numa Popular Electronics dos anos 90, este circuito fornece 100 W de potência. A alimentação é com fonte de 25 V e o circuito integrado deve ser dotado de dissipador.

Encontrado numa Popular Electronics dos anos 90, este circuito fornece 100 W de potência. A alimentação é com fonte de 25 V e o circuito integrado deve ser dotado de dissipador.
