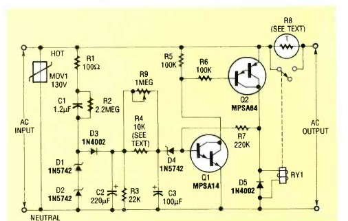
Este circuito foi encontrado na revista Radio Electronis de dezembro de 1992. R2 é um NTC existe um protetor MOV ou termistor NTC. A corrente depende do termistor utilizado.

Este circuito foi encontrado na revista Radio Electronis de dezembro de 1992. R2 é um NTC existe um protetor MOV ou termistor NTC. A corrente depende do termistor utilizado.
