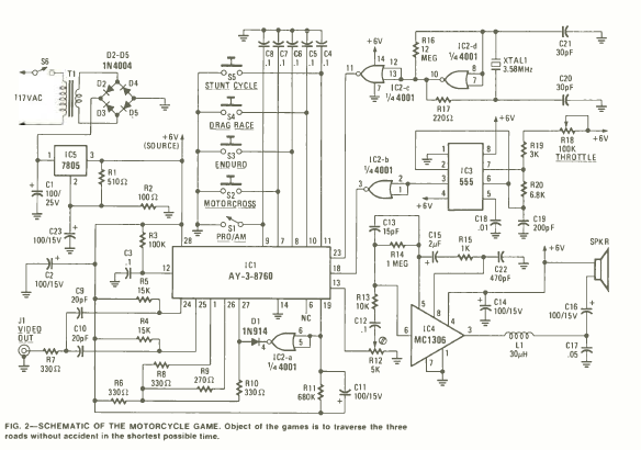
Este v~´ideo game que publicamos na mesma época o artigo completo na revista Eletrônica foi encontrado também na revista Radio Electronics de janeiro de 1979.
FC4020

Este v~´ideo game que publicamos na mesma época o artigo completo na revista Eletrônica foi encontrado também na revista Radio Electronics de janeiro de 1979.
FC4020
