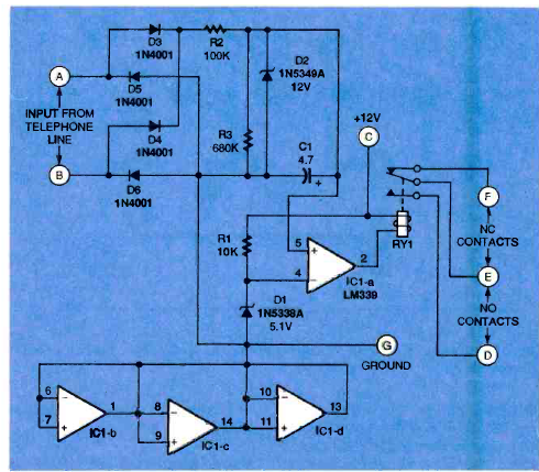
Este circuito para linhas telefônicas antigas foi encontrado na revista Electronics Now de março de 1997. O circuito aciona um relé conforme a tensão monitorada na linha.

Este circuito para linhas telefônicas antigas foi encontrado na revista Electronics Now de março de 1997. O circuito aciona um relé conforme a tensão monitorada na linha.
