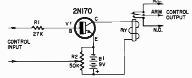
Indicado como bloco amplificador aplicações diversas, este circuito foi obtido numa documentação de 1966. O transistor é de germânio da época e o relé sensível é de acordo com a tensão de alimentação.

Indicado como bloco amplificador aplicações diversas, este circuito foi obtido numa documentação de 1966. O transistor é de germânio da época e o relé sensível é de acordo com a tensão de alimentação.
