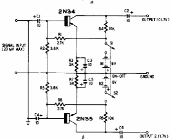
Este circuito foi encontrado numa publicação americana dos anos 50. Os transistores são de germânio e a fonte de alimentação é dupla.

Este circuito foi encontrado numa publicação americana dos anos 50. Os transistores são de germânio e a fonte de alimentação é dupla.
