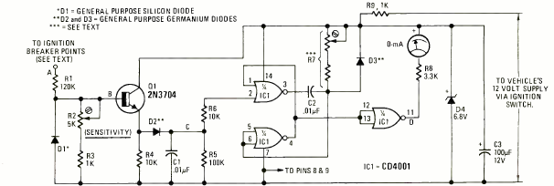
A indicação de velocidade deste circuito é feita num instrumento analógico. O circuito é usado para contar pulsos (rpm) e foi encontrado na revista Radio Electronics de abril de 1976.

A indicação de velocidade deste circuito é feita num instrumento analógico. O circuito é usado para contar pulsos (rpm) e foi encontrado na revista Radio Electronics de abril de 1976.
