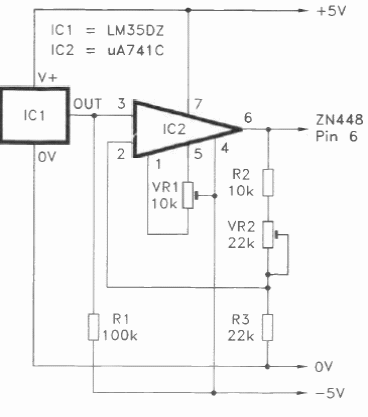
Este shield ou interface para sensor de temperatura foi encontrado em documentação inglesa para PC de 1996.

 


 

 

 

NO YOUTUBE


NOSSO PODCAST