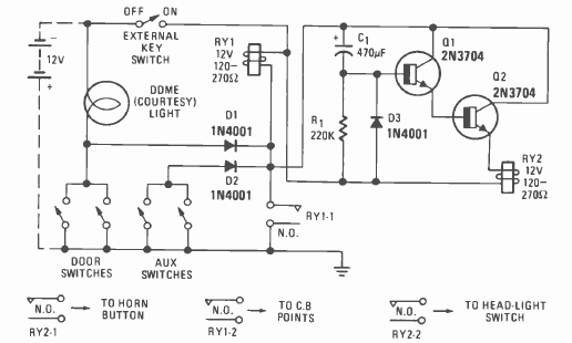
Encontramos este circuito para imobilização do sistema de ignição de um carro na revista Radio Electronics de dezembro de 1976. O circuito aproveita as chaves de acionamento das luzes de cortesia.

Encontramos este circuito para imobilização do sistema de ignição de um carro na revista Radio Electronics de dezembro de 1976. O circuito aproveita as chaves de acionamento das luzes de cortesia.
