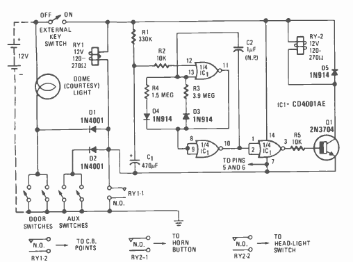
Este circuito foi encontrado na revista Radio Electronics de dezembro de 1976. O circuito inclui uma sirene pulsante de boa potência. O acionamento é feito pelas chaves das luzes de cortesia além de outros sensores.

Este circuito foi encontrado na revista Radio Electronics de dezembro de 1976. O circuito inclui uma sirene pulsante de boa potência. O acionamento é feito pelas chaves das luzes de cortesia além de outros sensores.
