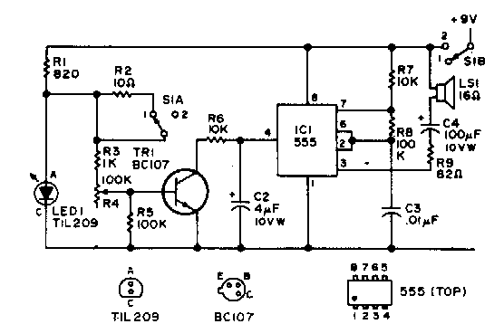
Este circuito para cronometrar o cozimento de ovos é muito comum em países de língua inglesa. Os tempos vão até 10 minutos tipicamente. Encontramos em documentação dos anos 80.

Este circuito para cronometrar o cozimento de ovos é muito comum em países de língua inglesa. Os tempos vão até 10 minutos tipicamente. Encontramos em documentação dos anos 80.
