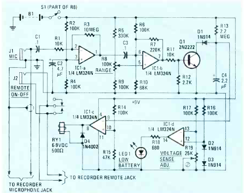
Este circuito saiu numa Radio Electronics de novembro de 1983. Trata-se de um acessório para ser usado no controle de gravações de modo que o gravador entre em ação apenas quando houver som. O circuito usa componentes comuns ainda hoje.

Este circuito saiu numa Radio Electronics de novembro de 1983. Trata-se de um acessório para ser usado no controle de gravações de modo que o gravador entre em ação apenas quando houver som. O circuito usa componentes comuns ainda hoje.
