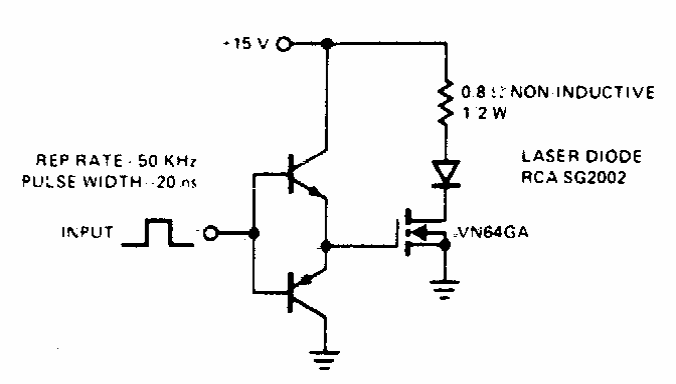
Este circuito pode modular um feixe de laser em frequências até 50 kHz. Encontramos em documentação antiga. Os transistores bipolares podem ser os BD135 e 136 e o FET admite equivalente.
Este circuito pode modular um feixe de laser em frequências até 50 kHz. Encontramos em documentação antiga. Os transistores bipolares podem ser os BD135 e 136 e o FET admite equivalente.