Elias Barnabé Turchiello Florianópolis — SC
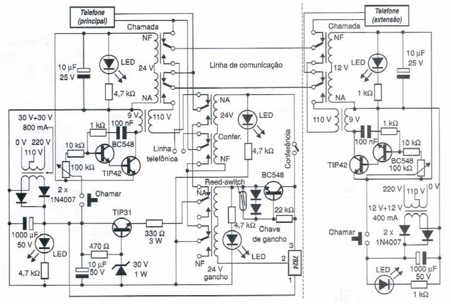
A finalidade deste circuito é estabelecer uma comunicação entre dois pontos utilizando telefones comuns. O circuito é bilateral, admitindo que os dois lados possam receber e fazer chamadas. Sua alimentação é feita a partir de urna fonte com transformador de 30 a- 30 V x 800 mA. A corrente é retificada e filtrada passando por um resistor de 330 ohms x 3 W, que faz a redução da tensão para o funcionamento do circuito.
A função do rala da chave de gancho é desligar o telefone principal da fonte quando se encontra no gancho, pois pelo contrário, o outro lado não conseguiria chama-lo. Para essa tarefa são usados reed-switches como sensores de posição do monofone no gancho. Os reed-switches são fixados na parte interna do telefone e pedaços de ímãs nos monofones. Com Isso, quando no gancho, o reed-switch leva o transistor ao corte, desarmando o raie e desligando a fonte.
Na mesma linha de alimentação temos o ralé de conferência, que desliga a linha de comunicação da fonte e liga os telefones a uma linha telefônica comum. Observe que, quando a conferência é estabelecida, os dois telefones (principal e extensão) ficam ligados ã linha telefônica, não havendo sigilo na comunicação. Note também que o telefone-extensão só poderá participar da conferência se o telefone principal estiver tora do gancho.
O circuito de chamada consiste em um inversor de baixa potência, mas o suficiente para acionar a campainha de um telefone. O circuito de extensão possui apenas urna fonte de alimentação para chamar o telefone principal.
A finalidade deste circuito é estabelecer uma comunicação entre dois pontos utilizando telefones comuns. O circuito é bilateral, admitindo que os dois lados possam receber e fazer chamadas. Sua alimentação é feita a partir de urna fonte com transformador de 30 a- 30 V x 800 mA. A corrente é retificada e filtrada passando por um resistor de 330 ohms x 3 W, que faz a redução da tensão para o funcionamento do circuito.
A função do rala da chave de gancho é desligar o telefone principal da fonte quando se encontra no gancho, pois pelo contrário, o outro lado não conseguiria chama-lo. Para essa tarefa são usados reed-switches como sensores de posição do monofone no gancho. Os reed-switches são fixados na parte interna do telefone e pedaços de ímãs nos monofones. Com Isso, quando no gancho, o reed-switch leva o transistor ao corte, desarmando o raie e desligando a fonte.
Na mesma linha de alimentação temos o ralé de conferência, que desliga a linha de comunicação da fonte e liga os telefones a uma linha telefônica comum. Observe que, quando a conferência é estabelecida, os dois telefones (principal e extensão) ficam ligados ã linha telefônica, não havendo sigilo na comunicação. Note também que o telefone-extensão só poderá participar da conferência se o telefone principal estiver tora do gancho.
O circuito de chamada consiste em um inversor de baixa potência, mas o suficiente para acionar a campainha de um telefone. O circuito de extensão possui apenas urna fonte de alimentação para chamar o telefone principal. Projeto de Elias Barnabé Turchiello Florianópolis — SC publicado nna revista Eletrônica Total 124 de 2007.
















