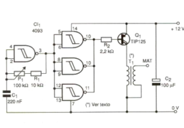
Usando uma bobina de ignição de carro ou mesmo um transformador "flyback" de TV, o circuito da figura 4 pode gerar tensões entre 7 000 e 30 000 volts para experimentos com altas tensões e cargas estáticas. O circuito consiste em um inversor, onde o controle da frequência que proporciona maior rendimento é feito em P1. O transistor deve ser dotado de um bom radiador de calor e a alimentação deve vir de uma fonte com pelo menos 1 A de capacidade de corrente. No caso de se usar um flyback para T1, deve ser do tipo com núcleo exposto para que possamos enrolar o primário, conforme mostra a figura. Esse primário é formado por 10 a 15 espiras de fio comum 22 com capa plástica. O máximo cuidado deve ser tomado no manuseio do aparelho, pois os choques produzidos em caso de contato acidental com o terminal de MAT são bem desagradáveis. Nunca utilize fontes sem transformador, e sempre tenha cuidado com eventuais partes do circuito que sejam expostas. Recomenda-se sua montagem numa caixa de madeira ou plástico. Para usar, ajuste P1 de modo a obter a máxima tensão de saída, o que pode ser constatado aproximando-se do terminal de saída uma lâmpada fluorescente.


















