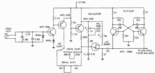
Este circuito usando apenas transistores foi encontrado em documentação de 1977. A frequência é de 4 250 pulsos por segundo. Os componentes podem ser alterados para outras frequências.

Este circuito usando apenas transistores foi encontrado em documentação de 1977. A frequência é de 4 250 pulsos por segundo. Os componentes podem ser alterados para outras frequências.
