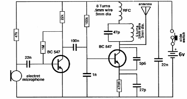
Montado com componentes SMD este espião pode ser tornar muito pequeno. Encontramos numa publicação australiana de 1991. O alcance é de algumas dezenas de metros.

Montado com componentes SMD este espião pode ser tornar muito pequeno. Encontramos numa publicação australiana de 1991. O alcance é de algumas dezenas de metros.
