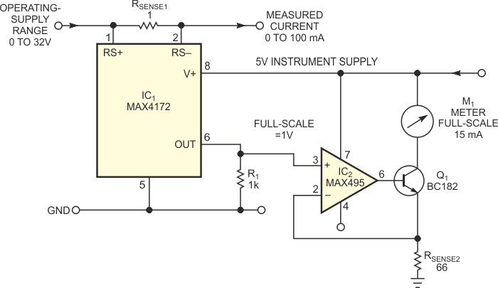
Utilizando o circuito integrado MAX4172 ou MAX495, este circuito aumenta a sensibilidade de um indicador de ferro móvel ou bobina móvel de 10 mA de fundo de escala com características dadas no diagrama.

 


| Clique na imagem para ampliar |

 

 

 

NO YOUTUBE


NOSSO PODCAST