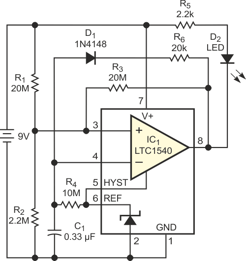
Com base num LTC1540 da Analog Devices, este circuito consome apenas 50 uA, servindo para monitorar o estado de uma bateria de 9 V x 450 mA. O circuito aciona um LED quando a tensão da bateria cai abaixo de 6,5 V.

Com base num LTC1540 da Analog Devices, este circuito consome apenas 50 uA, servindo para monitorar o estado de uma bateria de 9 V x 450 mA. O circuito aciona um LED quando a tensão da bateria cai abaixo de 6,5 V.
