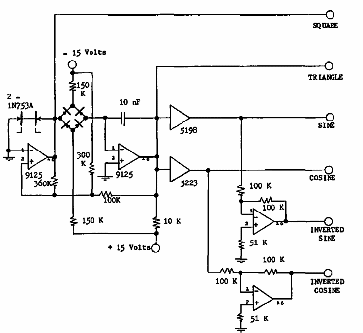
Encontrado numa publicação americana antiga, este circuito gera sinais de diversas formas de onda. A frequência depende dos componentes. Os amplificadores operacionais são da época.
Encontrado numa publicação americana antiga, este circuito gera sinais de diversas formas de onda. A frequência depende dos componentes. Os amplificadores operacionais são da época.