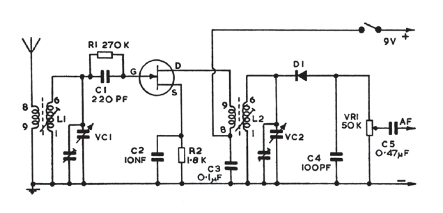
Este circuito de sintonizador foi encontrado numa documentação inglesa antiga. O JFET pode ser qualquer um de uso geral. Dados das bobinas não foram fornecidos.

Este circuito de sintonizador foi encontrado numa documentação inglesa antiga. O JFET pode ser qualquer um de uso geral. Dados das bobinas não foram fornecidos.
