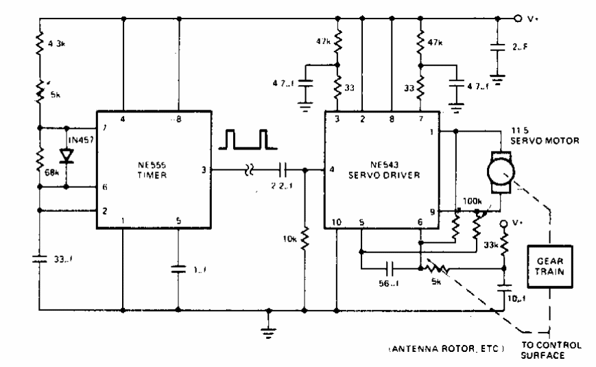
Este é um circuito padronizado de controle de servo que aparece também em outros pontos deste site. O circuito vale para pequenos servos usados em controle remoto. Nesta configuração podemos usar num controle por fio.
Este é um circuito padronizado de controle de servo que aparece também em outros pontos deste site. O circuito vale para pequenos servos usados em controle remoto. Nesta configuração podemos usar num controle por fio.