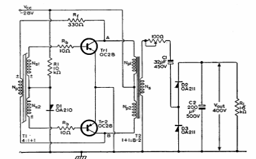
Este inversor de tensão foi encontrado num manual da Mullard de 1960. Os transistores são da época. Não são dadas informações sobre os transformadores. A corrente máxima de saída é da ordem de 250 mA.

Este inversor de tensão foi encontrado num manual da Mullard de 1960. Os transistores são da época. Não são dadas informações sobre os transformadores. A corrente máxima de saída é da ordem de 250 mA.
