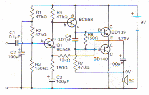
O amplificador de fração de watts indicado tem um bom ganho, precisando de apenas 100 mV de entrada para excitação à plena potência.

O amplificador de fração de watts indicado tem um bom ganho, precisando de apenas 100 mV de entrada para excitação à plena potência.
