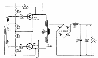
Encontrado num manual de transistores Mullard de 1960, este circuito tem uma corrente de entrada de 4,4 A e saída de 193 V operando em 514 Hz. Não são dadas informações sobre o transformador.

Encontrado num manual de transistores Mullard de 1960, este circuito tem uma corrente de entrada de 4,4 A e saída de 193 V operando em 514 Hz. Não são dadas informações sobre o transformador.
