Modulador para sinais retangulares CIR22074S CB21630E (CIR21166)
Detalhes
Escrito por: Newton C. Braga
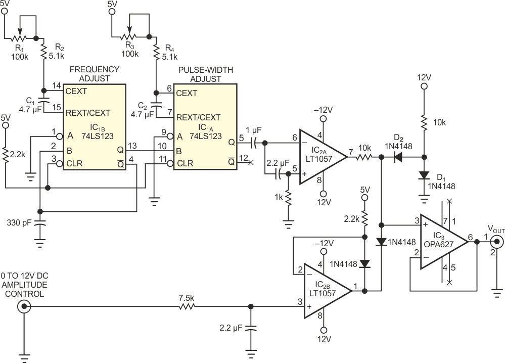
Com base em lógica TTL este circuito pode variar tanto a frequência como a largura de pulso de um sinal retangular. Componentes equivalentes podem ser testados.