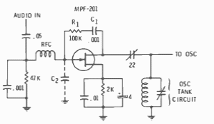
Este circuito de modulador por reatância foi encontrado num Radio Handbook de 1977. O transistor admite equivalente atual.

 


 

 

 

 

NO YOUTUBE


NOSSO PODCAST